Is your industrial water-cooled or air-cooled chiller failing to reach its set temperature? Follow Darko chiller company’s expert troubleshooting guide to efficiently diagnose and repair common refrigeration issues.
Industrial chillers are the workhorses of many manufacturing processes, from plastic injection molding to laser cutting and chemical processing. When your industrial chiller fails to achieve the required cooling temperature, it can lead to costly downtime, product defects, and even equipment damage.
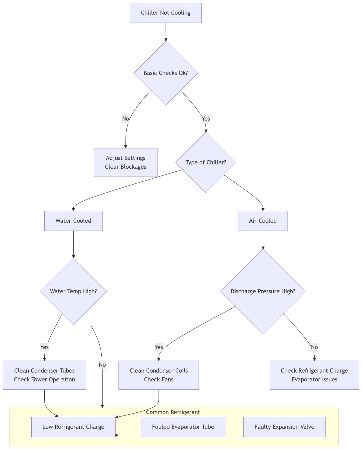
Whether you operate a rugged, water-cooled screw chiller or a versatile, air-cooled industrial chiller, the troubleshooting principles are generally similar. Darko will guide you through a systematic inspection to identify and resolve common issues that may cause your chiller to fail to cool.
Step 1: Initial Observation and Basic Inspections
Before moving on to complex diagnostics, it's important to start with the basics. These quick checks can often reveal simple issues.
Check the leaving water temperature setting: This sounds simple, but make sure the leaving water temperature is set correctly and below the current process temperature.
Check the display: Check the control panel for any active alarm codes or warning messages. Modern industrial water-cooled chillers have advanced diagnostic features that can pinpoint problems directly.
Check the water flow: For water-cooled screw chillers, check the water flow switch to ensure adequate water flow through the evaporator and condenser. Insufficient water flow will immediately trigger the water flow protection alarm and cause a shutdown or reduced heat transfer efficiency.
Check the condenser airflow (for air-cooled chillers): If you have an air-cooled chiller, ensure the condenser is clean and not clogged with debris, leaves, or dust, and that the operating environment is well ventilated. Verify that all condenser fans are operating properly.
Step 2: Deep Dive into System-Specific Components
If the basics check out, it's time to investigate deeper. The following flowchart outlines a logical diagnostic path:

For water-cooled chiller systems:
Condenser water temperature: The condenser relies on the cooling tower for operation. If the condenser water temperature is too high, the chiller will not dissipate heat effectively. Check the cooling tower for proper operation, filter blockage, or cooling tower fan malfunction.
Condenser pipe scaling: Mineral scale, sludge, or biological growth within the condenser pipes acts as an insulator. This is a major cause of reduced efficiency. Regular water treatment and pipe cleaning are essential.
Water treatment: Poor water quality accelerates scaling and corrosion, severely impacting performance. Regularly test the water treatment chemistry.
For air-cooled industrial chillers:
Condenser fin and coil cleaning: The most common problem with air-cooled systems is dirty condenser fins and coils. Fins clogged with dust and dirt hinder heat dissipation. Clean the coils regularly with a soft brush and a certified coil cleaner.
Condenser fan operation: Ensure all fans are operating properly and at the correct speed. Faulty fan motors or capacitors can cause high voltage and tripping.
Step 3: Refrigerant Circuit (Common to All Industrial Chillers)
If the heat rejection side (condenser) is functioning properly, the problem may lie in the refrigerant circuit itself.
Low Refrigerant Charge: A refrigerant leak is a serious problem. Symptoms include low suction pressure, ice on the evaporator coil, and short-cycling of the unit. Warning: Only certified HVAC technicians should perform refrigerant leak detection and repair.
Evaporator Tube Scale: Similar to the condenser, the evaporator tubes can also scale, reducing the unit's ability to absorb heat from the process water.
Faulty Expansion Valve: This valve meters the flow of refrigerant to the evaporator. A malfunctioning expansion valve can result in either under- or over-supplying the evaporator, severely impacting cooling capacity.
Step 4: Mechanical and Electrical Issues
Compressor Issues: The screw compressor in an industrial screw chiller is a complex structure. Problems with its motor, bearings, or internal mechanisms require professional repair services.
Heat Exchanger Fouling: In addition to the piping, all heat exchange surfaces must be clean for efficient operation.
Sensor Faults: Inaccurate temperature or pressure sensors can send erroneous readings to the control system, causing unstable chiller operation.
Conclusion: Prevention is Key
The best way to avoid a chiller failure crisis is to implement a proactive preventative maintenance program. This includes:
Regularly cleaning the condenser coils (air-cooled) or condenser tubing (water-cooled).
Monitoring and maintaining proper water treatment chemistry.
Having electrical connections, refrigerant levels, and mechanical components regularly inspected by a qualified technician.
Industrial chillers from reputable manufacturers like Darko Chillers are designed to provide years of reliable, efficient service. By following this logical troubleshooting sequence, you can quickly identify the root cause of a cooling failure and restore critical processes with minimal disruption.
Did you find this guide helpful? If you need a new chiller to replace your old one, please contact with Jinan Darko Chiller Company.
Our top-notch technical team can provide you with professional consultation and quotes.
Jinan Darko Machinery Co.,Ltd
Contact: Miss Grace Zhang
Mobile: +86-18615626360 (Whatsapp/Weichat)
https://wa.me/message/OZESLYVOA5M6K1
Email: grace@darkochiller.com
Website: www.darkomachinery.com